mCAM vă permite să importați direct modele 3D create în programe precum SolidWorks sau Inventor. Odată importate, aceste modele pot fi organizate în biblioteci individuale pentru o procesare simplificată. Software-ul examinează în detaliu modelul dvs. CAD și detectează automat toate traseele de tăiere. Piesele individuale pot fi imbricate automat pe piesele de lucru, optimizând utilizarea materialelor și minimizând risipa.
Cu o bibliotecă integrată de forme standard, puteți, de asemenea, să proiectați cu ușurință anumite tipuri de piese direct în mCAM.
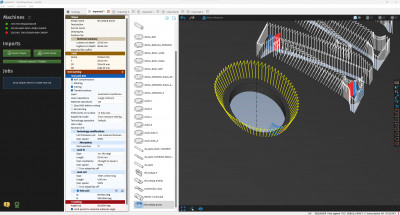
mCAM oferă suport pentru o gamă notabilă de forme, ceea ce îl face perfect pentru nevoile actuale de producție. Utilizatorii pot lucra fără probleme cu diverse forme, de la țevi, grinzi și cupole până la forme libere. Dincolo de geometrii, mCAM îmbrățișează versatilitatea formatelor digitale, permițând importul de tipuri populare de fișiere precum STEP, IGES, IFC, DXF și DSTV. Această gamă largă de suport asigură flexibilitate în intrările de proiectare și garantează o integrare ușoară în fluxurile de lucru existente.
Indiferent dacă lucrați cu tehnologiile MicroStep cu plasmă, laser, oxyfuel sau jet de apă, mCAM oferă o suită bine optimizată și cuprinzătoare, adaptată pentru a răspunde tuturor nevoilor dumneavoastră de tăiere și proiectare. Eficient, intuitiv și plin de putere!






Recenzii
Nu există recenzii până acum.